广西师范大学2025年研究生招生简章内容调整

2024/10/25 13:30:12 来源: 网络
分享:

  2025考研报名时间为10月15日-28日,同学们在考研报名时候要多盯一下目标院校招生专业、参考书目、考试大纲、招生人数等的调整变化,北京海天考研冲刺集训营督学老师为大家汇总了广西师范大学2025硕士研究生招生简章内容调整如下:

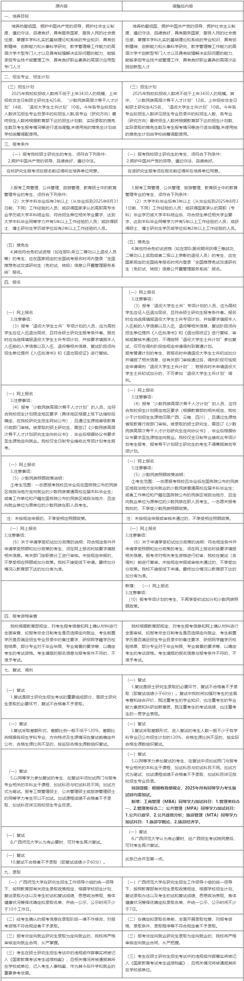
  因《广西师范大学2025年硕士研究生招生章程》发布时间早于《2025年全国硕士研究生招生工作管理规定》,为做好我校2025年硕士研究生招生工作,现对部分内容调整如下:

1234.png

微信图片_20241021164957.jpg

  公告详情:http://www.yz.gxnu.edu.cn/2024/1021/c4626a300057/page.htm

  各位准研究生要及时关注考研院校资讯、各省网上确认时间等,并按时完成确认,祝同学们在剩下不到两个月的时间里备考顺利!北京海天考研考前冲刺30天集训,封闭教学密训点睛,全面梳理考点,政英数考点串讲,答题技巧汇总,全真模拟测评,想要逆袭985的同学不妨来了解一下~

  2025考研人数达388w,考研热度依旧火热!如何备战2026考研?哪个考研专业适合自己?在职考生如何备考?考研知识点繁多,择校困难大,和海天考研咨询老师聊一聊。网课面授多项选,专业辅导1对1全年集训随时学!

中间广告图.jpg

活动专题